2019年企业怎么取得第二类医疗器械产品注册证?依据2014年国家食品药品监督管理总局令第4号《医疗器械注册管理办法》第一类医疗器械实行备案管理。第二类、第三类医疗器械实行注册管理。
境内第一类医疗器械备案,备案人向设区的市级食品药品监督管理部门提交备案资料。
境内第二类医疗器械由省、自治区、直辖市食品药品监督管理部门审查,批准后发给医疗器械注册证。
境内第三类医疗器械由国家食品药品监督管理总局审查,批准后发给医疗器械注册证。
进口第一类医疗器械备案,备案人向国家食品药品监督管理总局提交备案资料。
进口第二类、第三类医疗器械由国家食品药品监督管理总局审查,批准后发给医疗器械注册证。
香港、澳门、台湾地区医疗器械的注册、备案,参照进口医疗器械办理。
医疗器械注册人申请依据东省食品药品监督管理局关于印发《广东省医疗器械注册人制度试点工作实施方案》的通知粤食药监局许〔2018〕77号主要内容:
(一)医疗器械注册申请人取得医疗器械注册证的,作为医疗器械注册人(以下称:注册人)。
注册人以自己名义把产品推向市场,并对产品全生命周期承担法律责任。
(二)中国(广东)自由贸易试验区(以下称:自贸区)内的医疗器械注册申请人,以及广州、深圳、珠海市的医疗器械注册申请人(以下称:申请人)可以委托广东省医疗器械生产企业(以下称:受托人)生产样品。
(三)注册人可以自行生产或者委托其他企业生产医疗器械。取得注册证后,注册人具备相应生产能力的,可以在办理医疗器械生产许可后自行生产;注册人不具备相应生产能力的,可以委托其他企业生产,并办理委托生产相关手续。受托人不具备相应生产资质的,可提交注册人的医疗器械注册证办理生产许可。受托人已取得相应生产资质的,应将受托生产产品信息登载进其生产许可证。
(四)注册人可以自行销售医疗器械,无需办理医疗器械经营许可或者备案,也可以委托具备相应条件的医疗器械经营企业销售医疗器械。委托销售医疗器械的,注册人应当对所委托销售的医疗器械质量负责,与受托经营企业签订委托协议,明确双方权利、义务和责任,并加强对受托经营行为的管理,保证其按照法定要求进行销售。
医疗器械产品注册证办理申请依据2017年国务院令第680号修订《医疗器械监督管理条例》受理注册申请的食品药品监督管理部门应当自收到审评意见之日起20个工作日内作出决定。对符合安全、有效要求的,准予注册并发给医疗器械注册证;对不符合要求的,不予注册并书面说明理由。
国务院食品药品监督管理部门在组织对进口医疗器械的技术审评时认为有必要对质量管理体系进行核查的,应当组织质量管理体系检查技术机构开展质量管理体系核查。
申请第二类医疗器械产品注册,注册申请人应当向所在地省、自治区、直辖市人民政府食品药品监督管理部门提交注册申请资料。申请第三类医疗器械产品注册,注册申请人应当向国务院食品药品监督管理部门提交注册申请资料。
向我国境内出口第二类、第三类医疗器械的境外生产企业,应当由其在我国境内设立的代表机构或者指定我国境内的企业法人作为代理人,向国务院食品药品监督管理部门提交注册申请资料和注册申请人所在国(地区)主管部门准许该医疗器械上市销售的证明文件。
第二类、第三类医疗器械产品注册申请资料中的产品检验报告应当是医疗器械检验机构出具的检验报告;临床评价资料应当包括临床试验报告,但依照本条例第十七条的规定免于进行临床试验的医疗器械除外。
受理注册申请的食品药品监督管理部门应当自受理之日起3个工作日内将注册申请资料转交技术审评机构。技术审评机构应当在完成技术审评后向食品药品监督管理部门提交审评意见。
企业办理医疗器械产品注册证受理条件:
1、申报注册的产品已经列入《总局关于发布医疗器械分类目录的公告》(2017年第104号)的附件《医疗器械分类目录》,且管理类别为第二类。(注:对新研制的尚未列入分类目录的医疗器械,申请人可以直接向国家食品药品监督管理总局申请第三类医疗器械产品注册,也可以依据分类规则判断产品类别并向国家食品药品监督管理总局申请类别确认后,申请产品注册或者办理产品备案。)
2、申请人应当是在广东省辖区范围依法进行登记的企业(医疗器械注册人制度试点申请人要求另行规定)。
3、申请人建立与产品研制、生产有关的质量管理体系,并保持有效运行。申请注册时样品不得委托其他企业生产,按照创新医疗器械特别审批程序审批的或符合医疗器械注册人制度试点要求的产品除外。
4、办理医疗器械注册事务的人员应当具有相应的专业知识,熟悉医疗器械注册或者备案管理的法律、法规、规章和技术要求,如:《医疗器械监督管理条例》、《医疗器械注册管理办法》、《医疗器械分类规则》、《关于进一步做好医疗器械产品分类界定工作的通知》、《关于发布医疗器械产品技术要求编写指导原则的通告》、《医疗器械临床试验规定》、《医疗器械临床评价技术指导原则》、《医疗器械说明书和标签管理规定》、食品药品监管总局关于实施《医疗器械注册管理办法》和《体外诊断试剂注册管理办法》有关事项的通知、《关于公布医疗器械注册申报资料要求和批准证明文件格式的公告》等。
5、申请人申请注册,应当遵循医疗器械安全有效基本要求,保证研制过程规范,所有数据真实、完整和可溯源。
6、申请注册的资料应当使用中文。根据外文资料翻译的,应当同时提供原文。引用未公开发表的文献资料时,应当提供资料所有者许可使用的证明文件。申请人对资料的真实性负责。
7、纳入广东省医疗器械注册人制度试点的注册申请人还应同时符合以下条件:
(1)住所位于广州、深圳、珠海市辖区范围内,可以是企业、研发机构和科研人员
(2)委托在广东省行政区域内依法设立的企业生产本产品;
(3)应当配备专职的法规事务、质量管理、上市后事务等相关人员,以上人员应具有相应的专业背景和工作经验,并不得相互兼职;
(4)具备医疗器械全生命周期管理能力,有对质量管理体系进行评估、审核和监督的人员和条件;
(5)具备承担医疗器械质量安全责任的能力,确保研制过程规范,所有数据真实、完整、可追溯。
注:纳税信用A级纳税人、安全生产领域守信生产经营单位及其有关人员、海关高级认证企业,在办理第二类医疗器械产品注册时,可参照《广东省食品药品监督管理局第二类医疗器械优先审批程序》办理。
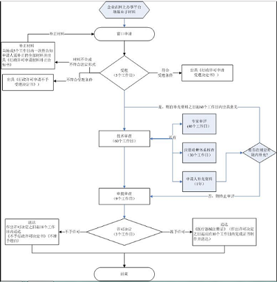
办理医器械注册证申请网上办理流程:
1.申请
通过广东省政务服务网,检索审批事项名称“医疗器械注册审批”,选择“第二类医疗器械注册证核发”。在线填报申请资料,并上传相关电子文件。
2.受理
办理机关收到网上申请材料之日起5个工作日内确定是否受理,对行政相对人进行信用信息查询并实施联合奖惩。申请材料不齐全或者不符合法定形式的,在五日内一次告知申请人需要补正的全部内容,逾期不告知的,自收到申请材料之日起即为受理。
3.获取办理结果
申请人可登陆广东省食品药品监督管理局公众网首页审批查询栏进行办理进度查询,或登陆网上办事平台查询进度。本事项已推行电子证书,不再另行发放纸质证书,申请人可以自行打证,也可凭数字证书到省局受理大厅自助打印证书。
代办医疗器械注册证申请人窗口办理流程:
特别说明:本事项实行“五个网上零跑动”,即实行网上申报、网上受理、网上审评、网上审批、网上发证。申请人可使用数字证书提交电子申报资料全程网上办理,不需提交纸质材料,不需要到窗口现场办理。如因申请人原因要求到窗口办理的,可按如下流程:
1.申请
在递交书面申报材料前,应通过广东政务服务网申报电子版申请材料,并上传相应电子文档。并在1个月内向业务受理部门提交书面申请,并提供全部纸质材料的电子扫描文档。申请人应确保纸质与电子文档相一致。用户信息查验时,注册申报人员应出示由法人或负责人出具的委托书原件,委托书应注明:具体事项、产品名称、申报选用的平台及用户名、申报人员、联系电话、委托期限,并加盖公章。受理审查通过后,业务受理部门留存委托书、申报人员身份证明复印件,整套书面材料贴上专用封条后退还申请人保管。
2.受理
办理机关收到申请材料之日起5个工作日内确定是否受理。经审查,申请材料存在可以当场更正的错误的,允许申请人当场更正;申请材料不齐全或者不符合法定形式的,当场或者在五日内一次告知申请人需要补正的全部内容,逾期不告知的,自收到申请材料之日起即为受理。
3.获取办理结果
申请人可登陆广东省食品药品监督管理局公众网首页审批查询栏进行办理进度查询。
医疗器械注册证申请材料清单:
一、医疗器械注册申请表
申请材料说明:
1.严格按照填表要求,通过系统填报在线打印后,法定代表人或负责人签名并加盖公章,原件扫描成pdf文档;
2.申请表后必须附书面的“产品分类依据”的直接证明材料,应符合下述要求之一:1)《总局关于发布医疗器械分类目录的公告》(2017年第104号)的附件《医疗器械分类目录》对应子目录中“品名举例”的所在页;2)国家食品药品监管总局发布的针对该产品的分类界定通知文件,并显著标明对应条款;3)通过分类界定系统打印的“医疗器械产品分类界定申请告知书”;
3.非无纸化申报方式的,申请表提供一式两份,其中一份无需装订成册,单独提供。
4.申请表后应附提交材料目录,包括申报材料的一级和二级标题。每项二级标题对应的资料应单独编制页码。
5.属于广东省医疗器械注册人制度试点情况的,应在“其他需要说明的问题”栏目注明“本单位施行医疗器械注册人制度,申请注册核发/变更的相关情况”。
二、证明性文件
申请材料说明:(一)境内申请人应当提交:
1.企业营业执照(可通过系统自动获取)和组织机构代码证复印件。
2.按照《创新医疗器械特别审批程序审批》的境内医疗器械申请注册时,应当提交创新医疗器械特别审批申请审查通知单,样品委托生产的,应当提供受托企业生产许可证和委托协议。生产许可证生产范围应涵盖申报产品类别。
三、医疗器械安全有效基本要求清单
申请材料说明:说明产品符合《医疗器械安全有效基本要求清单》 (见样表)各项适用要求所采用的方法,以及证明其符合性的文件。对于《医疗器械安全有效基本要求清单》中不适用的各项要求,应当说明其理由。
对于包含在产品注册申报资料中的文件,应当说明其在申报资料中的具体位置;对于未包含在产品注册申报资料中的文件,应当注明该证据文件名称及其在质量管理体系文件中的编号备查。
四、综述资料
申请材料说明:
(一)概述描述申报产品的管理类别、分类编码及名称的确定依据。
(二)产品描述
1.无源医疗器械
描述产品工作原理、作用机理(如适用)、结构组成(含配合使用的附件)、主要原材料,以及区别于同类产品的特征的内容;必要时提供图示说明。
2.有源医疗器械
描述产品工作原理、作用机理(如适用)、结构组成(含配合使用的附件)、主要功能及其组成部件(关键组件和软件)的功能,以及区别于同类产品的特征的内容;必要时提供图示说明。
(三)型号规格
对于存在多种型号规格的产品,应当明确各型号规格的区别。应当采用对比表及带有说明性文字的图片、图表,对于各种型号规格的结构组成(或配置)、功能、产品特征和运行模式、性能指标各方面加以描述。
(四)包装说明
产品包装的信息,以及与该产品一起销售的配件包装情况;对于无菌医疗器械,应当说明与灭菌方法相适应的最初包装的信息。
(五)适用范围和禁忌症
1.适用范围:应当明确产品所提供的治疗、诊断符合《医疗器械监督管理条例》第七十六条定义的目的,并可描述其适用的医疗阶段(如治疗后的监测、康复);明确目标用户及其操作该产品应当具备的技能/知识/培训;说明产品是一次性使用还是重复使用;说明预期与其组合使用的器械。
2.预期使用环境:该产品预期使用的地点如医疗机构、实验室、救护车、家庭,以及可能会影响其安全性和有效性的环境条件(如,温度、湿度、功率、压力、移动)。
3.适用人群:目标患者人群的信息(如成人、儿童或新生儿),患者选择标准的信息,以及使用过程中需要监测的参数、考虑的因素。
4.禁忌症:如适用,应当明确说明该器械不适宜应用的某些疾病、情况或特定的人群(如儿童、老年人、孕妇及哺乳期妇女、肝肾功能不全者)。
(六)参考的同类产品或前代产品应当提供同类产品(国内外已上市)或前代产品(如有)的信息,阐述申请注册产品的研发背景和目的。对于同类产品,应当说明选择其作为研发参考的原因。
同时列表比较说明产品与参考产品(同类产品或前代产品)在工作原理、结构组成、制造材料、性能指标、作用方式(如植入、介入),以及适用范围的异同。
(七)上述条款之外需说明的内容。对于已获得批准的部件或配合使用的附件,应当提供批准文号和批准文件复印件;预期与别的医疗器械或通用产品组合使用的应当提供说明;应当说明系统各组合医疗器械间存在的物理、电气连接方式。
(八)属于广东省医疗器械注册人制度委托生产情形时,还应当提交包含能证明相关设计开发技术文件(技术要求、生产工艺、原材料要求、说明书和包装标识等)已有效转移给拟受托生产企业的资料。
五、医疗器械注册证代办研究资料
申请材料说明:根据所申报的产品,提供适用的研究资料。
(一)产品性能研究
应当提供产品性能研究资料以及产品技术要求的研究和编制说明,包括功能性、安全性指标(如电气安全与电磁兼容、辐射安全)以及关于质量控制的指标的确定依据,所采用的标准或方法、采用的原因及理论基础。
(二)生物相容性评价研究
应对成品中与患者和使用者直接或间接接触的材料的生物相容性进行评价。
生物相容性评价研究资料应当包括:
1.生物相容性评价的依据和方法。
2.产品所用材料的描述及与人体接触的性质。
3.实施或豁免生物学试验的理由和论证。
4.对于现有数据或试验结果的评价。
(三)生物安全性研究
对于含有同种异体材料、动物源性材料或生物活性物质的具有生物安全风险类产品,应当提供前述材料及生物活性物质的生物安全性研究资料。包括说明组织、细胞和材料的获取、加工、保存、测试和处理过程;阐述来源(包括捐献者筛选细节),并描述生产过程中对病毒、病原体及免疫源性物质去除或灭活方法的验证试验;工艺验证的简要总结。
(四)医疗器械产品注册证代办灭菌/消毒工艺研究
1.生产企业灭菌:应明确灭菌工艺(方法和参数)和无菌保证水平(SAL),并提供灭菌确认报告。
2.终端用户灭菌:应当明确推荐的灭菌工艺(方法和参数)及所推荐的灭菌方法确定的依据;对可耐受两次或多次灭菌的产品,应当提供产品推荐的灭菌方法耐受性的研究资料。
3.残留毒性:如灭菌使用的方法容易出现残留,应当明确残留物信息及采取的处理方法,并提供研究资料。
4.终端用户消毒:应当明确推荐的消毒工艺(方法和参数)以及所推荐消毒方法确定的依据。
(五)产品有效期和包装研究
1.有效期的确定:如适用,应当提供产品有效期的验证报告。
2.对于有限次重复使用的医疗器械,应当提供使用次数验证资料。
3.包装及包装完整性:在宣称的有效期内以及运输储存条件下,保持包装完整性的依据。
(六)临床前动物试验
如适用,应当包括动物试验研究的目的、结果及记录。
(七)软件研究
含有软件的产品,应当提供一份单独的医疗器械软件描述文档,内容包括基本信息、实现过程和核心算法,详尽程度取决于软件的安全性级别和复杂程度。同时,应当出具关于软件版本命名规则的声明,明确软件版本的全部字段及字段含义,确定软件的完整版本和发行所用的标识版本。
(八)上述内容之外的证明产品安全性、有效性的研究资料(若有)。
六、生产制造信息
申请材料说明:
(一)无源医疗器械
应当明确产品生产加工工艺,注明关键工艺和特殊工艺,并说明其过程控制点。明确生产过程中各种加工助剂的使用情况及对杂质(如残留单体、小分子残留物)的控制情况。
(二)有源医疗器械
应当明确产品生产工艺过程,可采用流程图的形式,并说明其过程控制点。
注:部分有源医疗器械(例如:心脏起搏器及导线)应当注意考虑采用“六、生产制造信息”(一)中关于生产过程信息的描述。
(三)生产场地
有多个研制、生产场地,应当概述每个研制、生产场地的实际情况。
七、临床评价资料
申请材料说明:医疗器械临床评价是指申请人或者备案人通过临床文献资料、临床经验数据、临床试验信息对产品是否满足使用要求或者适用范围进行确认的过程。结合《医疗器械临床评价技术指导原则》。
临床评价资料是指申请人或者备案人进行临床评价所形成的文件。需要进行临床试验的,提交的临床评价资料应当包括临床试验方案和临床试验报告。
免于进行临床试验的医疗器械目录由国家食品药品监督管理总局制定、调整并公布。未列入免于进行临床试验的医疗器械目录的产品,通过对同品种医疗器械临床试验或者临床使用获得的数据进行分析评价,能够证明该医疗器械安全、有效的,申请人可以在申报注册时予以说明,并提交证明资料。
八、产品风险分析资料
申请材料说明:产品风险分析资料是对产品的风险管理过程及其评审的结果予以记录所形成的资料。应当提供对于每项已判定危害的下列各个过程的可追溯性:
(一)风险分析:包括医疗器械适用范围和与安全性特征的判定、危害的判定、估计每个危害处境的风险。
(二)风险评价:对于每个已判定的危害处境,评价和决定是否需要降低风险。
(三)风险控制措施的实施和验证结果,必要时应当引用检测和评价性报告,如医用电气安全、生物学评价。
(四)任何一个或多个剩余风险的可接受性评定。
九、产品技术要求
申请材料说明:医疗器械产品技术要求应当按照《医疗器械产品技术要求编写指导原则》的规定编制。
十、产品注册检验报告
申请材料说明:提供具有医疗器械检验资质的医疗器械检验机构出具的注册检验报告和预评价意见。
十一、产品说明书和最小销售单元的标签样稿
申请材料说明:应当符合《医疗器械说明书和标签管理规定》(国家食品药品监督管理总局令第6号)的规定。
十二、符合性声明
申请材料说明:申请人声明本产品符合《医疗器械注册管理办法》和法规的要求;声明本产品符合《医疗器械分类规则》中关于分类的要求;声明本产品符合现行国家标准、行业标准,并提供符合标准的清单。
广东省医疗器械注册证办理行政收费标准:
第二类 首次注册费,收费标准:81800元
第二类 变更注册费,收费标准:34200元
第二类 延续注册费,收费标准:34000元
受理医疗器械注册申请的食品药品监督管理部门会当在技术审评结束后20个工作日内作出决定。对符合安全、有效要求的,准予注册,自作出审批决定之日起10个工作日内发给医疗器械注册证,经过核准的产品技术要求以附件形式发给申请人。对不予注册的,应当书面说明理由,并同时告知申请人享有申请复审和依法申请行政复议或者提起行政诉讼的权利。医疗器械注册证有效期
为5年。
深圳鸿远医疗器械咨询服务公司是一家技术专业的医疗器械咨询服务公司,专注提供全国各地如:深圳、广州、东莞、中山、佛山、潮州、顺德、上海、西安、重庆、成都等知名城市的医疗器械领域技术咨询服务。深圳鸿远医疗器械咨询专业服务于:医疗器械产品注册证代办理咨询、代办医疗器械生产许可证、一类医疗器械产品备案代办、医疗器械经营许可证代办、二类医疗器械经营备案、进口医疗器械注册、CE认证、ISO13485认证、FDA注册、FDA认证、临床试验、医疗器械质量管理体系认证及体系建立与过程确认文件建立(ISO9001, ISO13485, GMP, CE,QSR820,CMDCAS);注册、出口证、自由销售证办理、产品技术要求制订、技术文件、临床试验及免临床同类产品对比资料编写、注册资料编写辅导、电磁兼容整改、医疗器械广告批文申报等提供一站式的服务机构,欢迎您咨询与合作!


在线客服